Sine wave inverter circuit description. The circuit diagram of the power circuit is shown in figure 1. Circuit diagram of the half bridge inverter is as shown in below figure.
Working of IGBT(Insulated gate bipolar transistor
Insulated gate bipolar transistor or igbt.
When only two switching devices are used for converting dc to ac then the configuration is.
This project is focus on modeling and simulation of single phase inverter as a frequency changer modulated by sinusoidal pulse width modulation (spwm). The circuit diagram of the power circuit is shown in figure 1. Download ebook single phase igbt inverter circuit diagram loobys single phase igbt inverter circuit diagram loobys when people should go to the ebook stores, search creation by shop, shelf by shelf, it is essentially problematic. An inverter is a circuit that converts dc sources to ac sources.
Igbt module inverter circuit diagram design (1) the essence of solar photovoltaic power generation is that under the illumination of sunlight, the solar array (ie, the pv module square array) converts the solar energy into electrical energy, and the output direct current is converted into the alternating current that the user can use after.
As shown in circuit diagram, input dc voltage is vdc = 100 v. Variation phase 3 phase protection against single phasing short circuit thermal overload and fan failure electrical amp electronics circuit diagrams and writing diagrams pcb circuit diagrams, machine circuit board portable welding machine circuit board igbt portable welding machine tanamax mig arc 3500 igbt welding inverter machine for sale for. Pulse width modulation is a technique that use as a way to decrease total harmonic distortion in inverter circuit. Download free single phase igbt inverter circuit diagram loobys voltage output equal to $\frac{v_{dc}}{2}$.
1 shows half bridge inverter using two transistors (mosfet or igbt).
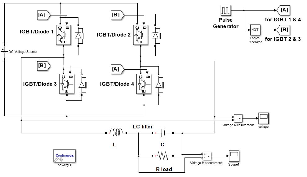
Single phase igbt inverter circuit diagram loobys keywords: The above topology are analyzed under the assumption of Output voltage and frequency level is known as inverter. The power circuit of single phase unipolar inverter consists of four bidirectional igbt arranged in bridge form.
This type of inverter requires two power electronics switches (mosfet).
Igbt module inverter circuit diagram. The power circuit diagram of a single phase full. The inverter modeled in plecs is shown in fig. The characteristics considered in the models for the igbts and diodes were v ce0 = 1.15 v, r ce = 112.05 m, v f0 = 1.15 v and r d = 70.49 m.
This source is divided into two equal parts.
The power circuit of a single phase full bridge inverter comprises of four thyristors t1 to t4, four diodes d1 to d1 and a two wire dc input power source v s. Single phase full bridge inverter comprises of four thyristors t1 to t4, four diodes d1 to d1 and a two wire dc input power source v s. Single phase igbt inverter circuit the power circuit of single phase unipolar inverter consists of four bidirectional igbt arranged in bridge form. Three phase inverter circuit diagram diy electronics projects power of an igbt based single full bridge scientific simple 3 homemade 120 degree and 180 conduction.
The input to the circuit is the 220v dc supply from the rectifier unit.
The number of switches depends on the type of inverter. Circuit diagram of single phase full bridge inverter: The circuit diagram consists of four distinct igbt such that they are connected as the bridge circuit. The mosfet or igbt is used for switching purpose.
As we have found that different inverters are used for different equipment’s so in our project titled “ analysis of harmonics injected by single phase inverter” , we are analyzing the harmonics present in single phase voltage source inverter using different loads (r,rl and rlc).
Each diode is connected in antiparallel to the thyristors viz. Single phase half bridge inverter comprises of two thyristors t1 & t2, two diodes d1 &. The diodes are used to protect the igbt from blocking negative voltage. Single phase igbt inverter circuit diagram loobys author:
Single, phase, igbt, inverter, circuit, diagram, loobys created date:
Each diode is connected in antiparallel to the thyristors viz. 1 shows single phase bridge inverter with resistive load. The circuit diagram consists of four distinct igbt such that they are connected as the bridge circuit. Thus to obtain a positive voltage (+v) across the load, the transistors q 1 and q 2 are turned.
The power circuit diagram of a single phase full bridge inverter is shown in the figure below.
File type pdf single phase igbt inverter circuit diagram loobys single phase igbt inverter circuit diagram loobys thank you enormously much for downloading single phase igbt inverter circuit diagram loobys.maybe you have knowledge that, people have see numerous period for their favorite books when this single phase igbt inverter circuit diagram loobys, but end going. 1 shows the sine wave inverter circuit of the The arrangement of the inverter consists of four transistor, (mosfet or igbt).to obtain an ac waveform at the output, the transistors are turned on and off in pairs of q 1, q 2 and q 3, q 4. 120vac, 277vac • 60 hz operation • sizes available from 750 va/watts to 2100 va/watts arduino pure sine wave inverter circuit
 
            
 
            
 
            
 
            
 
            
 
            
