Naturalmente questo schema è suscettibile di molte ulteriori suddivisioni e di infinite sovrapposizioni, perché, com’è facile appurare nello studio della storia, le civiltà si evolvono su. Per tre anni ho lavorato con adolescenti nel convitto della fondazione minoprio. Caratteristiche generali delle magistrature l’ accesso alle magistrature avveniva seguendo il percorso stabilito dal «cursus honorum».
Magistrats romains et le "cursus honorum" Römische
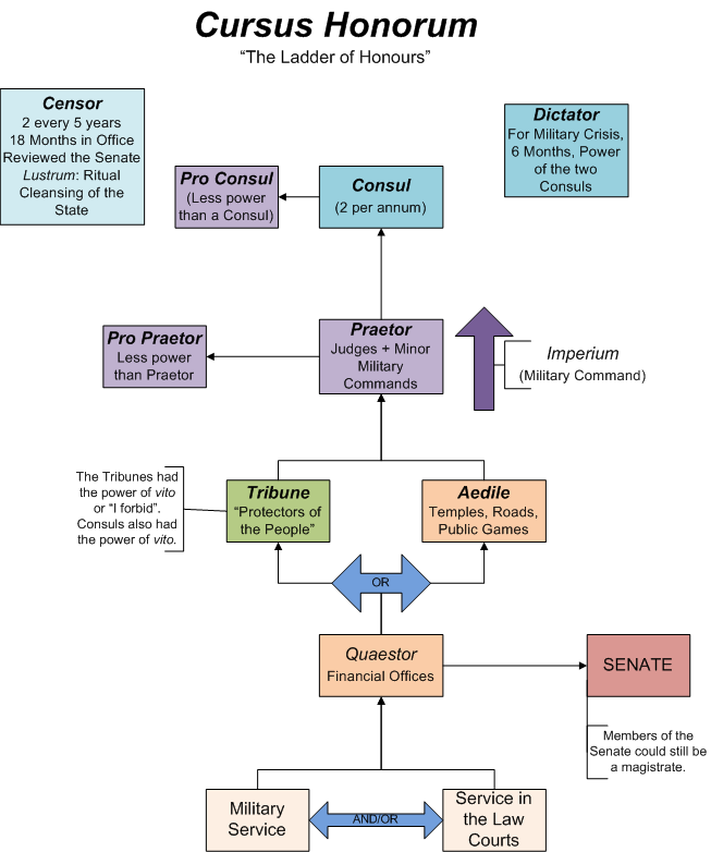
Le principali caratteristiche delle magistrature romane erano l’elettività, la temporaneità, la collegialità, la gratuità e la responsabilità.
Eleggono i magistrati minori e possono fare leggi:
Magistrature dello stato a roma. Le magistrature romane schema il termine curia ai primordi della monarchia romana era una suddivisione della sua popolazione vale a dire le tribu che ne componevano la societa e che fu in seguito utilizzata per significare il posto dove le tribu. Le magistrature che sopravvissero alla fine della repubblica erano, in ordine di importanza nel cursus honorum : Le magistrature nella roma repubblicana:
Il 0% ha trovato utile questo documento, contrassegna questo documento come utile.
Furono determinanti le lotte fra patrizi e plebei, nel. Nel periodo che seguí la prima codificazione scritta, accanto al consolato vennero a porsi altre magistrature: Scarica in formato pdf, txt o leggi online su scribd. Il consolato , la pretura , il tribunato plebeo ,.
Eleggono consoli, pretori e censori.
A) sono elette esclusivamente dai consoli b) sono gratuite ed elette dalle assemblee c) sono elette dalle assemblee e ricevono un indennizzo d) sono elette dal concilio della plebe. Detenevano il potere esecutivo, in pratica guidavano l’esercito; La politica interna ed estera di roma era definita dalle magistrature e dai magister (magistrati), ovvero. About press copyright contact us creators advertise developers terms privacy policy & safety how youtube works test new features press copyright contact us creators.
Le assemblee popolari le assemblee popolari, servivano per eleggere i magistrati e votare le leggi.
Come nella monarchia, si riunivano ormai solo per atti formali.in seguito furono sostituite da 30 littori (accompagnatori con una fascia). Il 0% ha trovato inutile questo documento, contrassegna questo documento come inutile. Ho iniziato a lavorare nel sociale dal 1987 svolgendo servizio civile (20 mesi) presso la nostra famiglia di castiglione olona (va). La loro carica durava un anno per prevenire ogni forma di tirannia, e non avevano possibilità di essere.
Nominato a vita dal senato con ratifica dei comizi curiati (lex curiata de imperio), accentrava in sé le funzioni politiche (legislative ed esecutive), militari, giudiziarie, religiose.
Vennero istituite delle magistrature i cui caratteri comuni erano il fatto di essere elettive, collegiali, temporanee, gratuite. About press copyright contact us creators advertise developers terms privacy policy & safety how youtube works test new features press copyright contact us creators. Le principali caratteristiche delle magistrature romane erano l’elettività, la temporaneità, la collegialità, la gratutità e la responsabilità. Aveva il pregio che, una volta che il magistrato cessava di esercitare le sue funzioni pubbliche poteva essere chiamato a rispondere del suo operato in sede civile e penale.
Da una serie di magistrature elettive annuali e di assemblee cittadine (il cui peso e i cui.
Il principio dell’ elettività prevedeva che si accedesse a una magistratura in seguito alla libera scelta effettuata dai cittadini riuniti nelle assemblee popolari. Eleggono i tribuni della plebe Salva le magistrature della roma repubblicana per dopo. Infatti, l’accumulo di competenze nelle mani dei consoli, la struttura sociale romana che si faceva sempre piú complessa e problematica, le rivendicazioni della plebe (o meglio della parte agiata di essa) per conquistare maggiori diritti e.
Appunto sulla letteratura latina che descrive le istituzioni romane e le caratteristiche della fase repubblicana.
Schema 2 le istituzioni della repubblica romana in sintesi schema 1 date,. Le magistrature tradizionali erano disponibili solo per i cittadini dell'ordine senatorio. Tutto ciò che viene spiegato è sul powerpoint allegato! Cirenaica e bitinia sono province romane.
Le leggi romane con il tempo formano il diritto romano.
Roma repubblicana 3 dopo le tre guerre sannitiche, svoltesi tra il iv e il v secolo a.c.: 8 rows confermano le decisioni delle altre assemblee: Magistrature 2 consoli hanno il potere poitico e militare patrizi e plebei possono sposarsi all’inizio solo i ricchi. Sono assemblee che raggruppano tutto il populus, ovvero il corpo civico.
 
            
 
            
 
            
 
            
 
            
