Analog driver circuit electronics home list of circuits. The schematic and parts list can be found below. Led bulb repair circuit diagram with explanation youtube in 2021 led bulb circuit diagram bulb
2 Transistor Led Driver
This 7 watt led bulb circuit can be used as night lamp, garden lamp or night time gate lamp.
1,25 divided by 0,7 makes 1,78.
(350ma if using a blue/sub 450nm led) A constant current driver is the best component for a 3w led to use this to component. 1) 3 x 1w led driver, can drive 3pcs 1w adjustable brightness light 2) led driver with small size 3) input voltage: Led driver circuit diagram vin=12v to driver 11 x 1w series led units.
Download the source code to test each led in turn.
If you use 3w leds, which has a current consumption of 700ma, the calculation should be: · here a sample 3 watt led driver circuit diagram, total 12 leds. The offered smps led driver circuit is exceedingly adaptable and in particular fitted to driving. Schematic of the led driver with dimmer circuit.
Ac 220v, 50/60hz 4) output voltage:
2w power resistors to sink current (8.2ohm for red, 3.8ohm for green and blue) 5v / 1a power supply. This current rating is fixed by the resistor r1 in the circuit. 5.1 what is led driver circuit. 3w led bulb circuit diagram.
Rs = 0.1 / iout (a).
Power led driver circuit lm393 the pwm input according to the other led drivers on the op amp works well without pwm, but it is possible to input pwm from microcontroller or other sources. Tled driver circuit diagram vin>=12v to driver 11 series x. We doesn't provide ir led driver circuit products or service, please contact them directly and verify their companies info carefully. You could not lonesome going in the manner of book gathering or library or borrowing from your associates to right to use them.
And the only way to change the led brightness is to change r3, so refer to the.
3w rgb led from sparkfun. An led driver responds to the changing needs of the led, or led circuit, by providing a constant quantity of power to the led as its electrical properties change with temperature. The closest e12 value is 1,8 ohms, the output will be 694ma. An led driver needs to have an output voltage greater than the sum of the vf of the leds in the string and a current rating at or below the maximum current rating of the led (700ma is good for those 3w leds.
Three different power options are available.
Dc 12v 5) output current: Led driver circuit diagram vin>=12v to driver 6 x 3w series led units. Here 3 leds are connected in series, so the total forward voltage should be about vx3 = v, and 4 such led string connected in parallel. The circuit is quite simple and uses a 12vac to 24vac power supply or you can provide dc voltage that must not exceed 30v but your must remove d1, d2, d3 and d4 diodes.
The rs resistor is calculated using this formula:
Simple 7w led bulb circuit diagram designed to work by using 230v ac supply. For example if we need a 500ma output. It's because of a heart condition i suffer from c. Each led is of about mw, so total power should be around 3 watt and total current should be around www.doorway.ruted reading time:
However you can't see any difference in the light output.
Visit to buy 3w 5w 7w 9w 12w 15w 18w 24w smd5730 light emitting diode chip plastic shell led driver power supply for led led drivers light emitting diode led. The above circuit is designed to drive a led with 0.2a. Simultaneously deliver this constant current of 700ma, 3w led. 25 x 18 x 10mmproduct size :
7w led bulb circuit diagram.
How to make an led driver circuithey you about to post something stupid:yes, i know my hands are large/fat. 3 watt 5 led dc to constant 3w power driver circuit pwm 12v diagram switching high circuits 12 dimming with pt4115 555 timer super simple easy 1 working and best bulb you can make 1w 5w 10w 12w smps voltage multiplier for understanding drivers by ledsupply ac 120v 240v 20w under cur supply. The formulae to determine the current is. An led driver is an electrical device that regulates the power of an led or a string (or strings) of leds.
Schematic of led bulbs for 230v 50hz line with 20ma leds led light bulb led lights led.
300ma 5% 6) output power: Right here we research a very easy 120v/220v smps led driver circuit that can be used for driving high watt leds rated any place between 1 watt to 12 watts instantly from any domestic ac mains outlet. Led driver circuit diagram vin>=24v to driver 11 x 3w series led units. Simple 7w led bulb circuit diagram designed to work by using 230v ac supply.
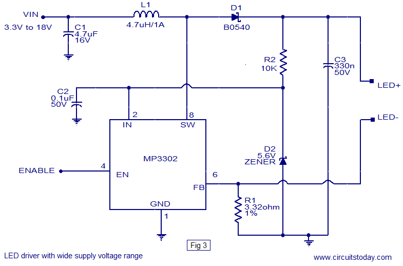
The circuit diagram of the high power led driver is shown in the image below.
1w power led 350ma, 3w power led 700ma, 5w power led 1a r2, r11 resistance values are determined according to the desired. Transformer less circuit design makes this bulb very small and light weight. All ir led driver circuit wholesalers & ir led driver circuit manufacturers come from members. The closest e12 value is 3,9 ohms, it will give you a constant current of 321ma.
1w, 4w, 6w, 10w, 12w led driver circuit smps.
5 easy 1 watt led driver circuits homemade circuit projects. As you can see the driver has nothing more than a lm317 ic and a resistor.






